Contents
- 第1章:電気の三原則を「水」でイメージする
- オーディオにおける「音」とは?
- 第2章:これだけ覚えればOK!回路図の「主要キャスト」5選
- 1. 抵抗(Resistor)
- 2. コンデンサ(Capacitor / キャパシタ)
- 3. トランジスタ / 真空管(Transistor / Tube)
- 4. トランス(Transformer)
- 5. グランド(Ground / GND)
- 第3章:回路図を「読む」ための3つのルール
- ルール1:時間は「左から右」へ流れる
- ルール2:重力は「上から下」へかかる
- ルール3:交差点に注意
- 第4章:実践!Revoxのキャプスタン制御回路を解読せよ
- STEP 1:入り口(耳)のセクション【A・B】
- STEP 2:波形を整える(整形)セクション【C・D】
- STEP 3:頭脳(比較・基準)セクション【E】
- STEP 4:筋肉(出力・駆動)セクション【F・G・H】
- 【エンジニアのための修理・点検ガイド】
- Revoxの回路図(キャプスタンモーター制御基板)に実際に登場している記号
- 回路図を読むための「単位」の常識
- 1. 抵抗(Resistance)の単位:k と M
- 2. コンデンサ(Capacitance)の単位:μ, n, p
- おわりに:電気の「地図」を手に入れたあなたへ
「いい音で録れれば、中の仕組みなんて知らなくていい」
「僕はピアニストなんだから電気回路なんて知らなくていい」
昔はそう思っていた時期が私にもありました。
音楽家にとって、ましてや録音エンジニアにとっては、回路図が読めないとまさに致命的です。
回路図は、電気という「見えない血液」がどう流れているかを示した地図。
これを読めるようになると、以下のことができるようになります。
- 機材の本当の性格がわかる(なぜ音が太いのか、歪みやすいのか)
- ヴィンテージ機材のレストア(劣化したパーツの特定と交換)
- トラブルシューティング(ノイズの原因究明)
今日は、物理が苦手だった人でも絶対にわかるように、「音の通り道」という視点から、電気と回路の基礎を徹底解説します。
第1章:電気の三原則を「水」でイメージする
回路図を読む前に、電気の基本(オームの法則)だけは避けて通れません。でも、数式は覚えなくて大丈夫。
「水」に例えれば一瞬で理解できます。
- 電圧(V / ボルト)= 水圧(高さ)
- 水を押し出す力です。オーディオで言えば、9V電池や48Vファンタム電源、そして「音声信号の大きさ」も電圧の変化です。
- 電流(A / アンペア)= 水の量(流れ)
- 実際に流れる電気の量です。回路を動かすためのパワーです。
- 抵抗(Ω / オーム)= ホースの細さ(障害物)
- 流れを邪魔するものです。抵抗が大きいと、水(電流)は流れにくくなります。
オーディオにおける「音」とは?
私たちの扱う「音(音声信号)」は、「直流(DC)という川の流れに乗って運ばれる、交流(AC)の波」だとイメージしてください。
回路図を読む目的は、この「AC(音の波)」がどこを通って、どう加工されて出力されるかを追うことです。
第2章:これだけ覚えればOK!回路図の「主要キャスト」5選
回路図は、いくつかの記号(シンボル)の組み合わせです。
マイクやアンプの回路に出てくる主要な5つのパーツを覚えましょう。
1. 抵抗(Resistor)
このラインより上のエリアが無料で表示されます。
- 記号: ギザギザ線、または長方形
- 役割: 「流れを制限する」。音量を下げたり(アッテネーター)、電圧を調整したりします。
- 音への影響: 回路の各所で「適正な電圧」を作るための調整役です。
2. コンデンサ(Capacitor / キャパシタ)
- 記号: 平行な2本線(片方が曲がっている場合もあり)
- 役割:エンジニアにとって最重要パーツ。
- 直流(DC)を通さず、交流(AC=音)だけを通す。
- バッテリーのように電気を蓄える。
- 音への影響:
- カップリングコンデンサ: 回路と回路の間をつなぎ、ノイズの原因になる直流をカットして「音」だけを次の部屋へ渡します。ヴィンテージ機材(Revoxなど)の修理では、このパーツの劣化(容量抜け)が音痩せの主原因です。
- ハイパスフィルタ: 抵抗と組み合わせることで、低音をカットする役割も果たします。
3. トランジスタ / 真空管(Transistor / Tube)
- 記号: 矢印がついた丸(トランジスタ)、丸の中に点線や山がある(真空管)
- 役割: 「増幅」。小さな電気信号(マイクの音)を、大きな電気信号(スピーカーを鳴らせるレベル)に拡大コピーします。
- 音への影響: 音のキャラクター(倍音成分や温かみ)を決める心臓部です。
4. トランス(Transformer)
- 記号: コイルが向き合っている図
- 役割: 電気的なつながりを断ち切りつつ、磁気の力で信号だけを受け渡します。インピーダンスの変換も行います。
- 音への影響: SM57やNEVEのプリアンプなどに入っており、特有の「サチュレーション(心地よい歪み)」を生みます。
5. グランド(Ground / GND)
- 記号: 下向きの矢印、または熊手のようなマーク
- 役割: **「排水溝」**であり、電圧の基準点(0V)。すべての電気はここへ帰っていきます。
- 重要性: ノイズ対策の要です。ここが汚れていると、ハムノイズが発生します。
第3章:回路図を「読む」ための3つのルール
パーツを覚えたら、実際に地図を読んでみましょう。
回路図には世界共通の「書き方のルール」があります。
ルール1:時間は「左から右」へ流れる
基本的に、回路図の左側が入力(Input)、**右側が出力(Output)**です。
マイクからの微弱な信号が左から入り、右へ進むにつれて増幅され、加工されていきます。まずは指で左から右へ線をなぞってみてください。それが「音の通り道」です。
ルール2:重力は「上から下」へかかる
一般的に、上側にプラス電源(高い電圧)、**下側にグランド(0V)**が描かれます。
水が高いところから低いところへ流れるように、電気は上から下へ流れます。
つまり、音声信号は「左から右へ」進みながら、エネルギー源である電源は「上から下へ」供給されている構造になっています。
ルール3:交差点に注意
線が交差しているとき、「黒丸(・)」がある場合は「接続されている」という意味です。
黒丸がない交差は、立体交差(つながっていない)です。これを見間違えると全く違う回路になってしまいます。
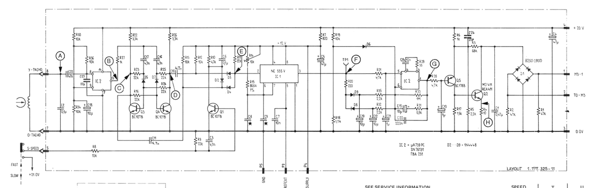
第4章:実践!Revoxのキャプスタン制御回路を解読せよ

ちょうどキャプスタンモーター基盤のキャリブレーションの解説記事を書いていたので流れでこの回路の読み方を学んでみましょう。
一見、複雑な迷路に見えますが、恐れることはありません。
この回路の目的はたった一つ。
「モーターの回転速度を見張って、ズレていたら自動修正する(クルーズコントロール)」です。
画像の左から右へ、信号(情報のバトン)がどう渡されていくか、アルファベットのマーク(A〜H)を道しるべに追いかけてみましょう。
STEP 1:入り口(耳)のセクション【A・B】
まずは左端を見てください。
- 【Input】TACHO(タコヘッド)
- 左端のコイルマークから信号が入ります。これはモーターの回転速度を拾うセンサー(タコヘッド)からの信号です。モーターが回ると、ここに微弱な交流(波)が発生します。
- 【A】カップリングとフィルタ
- C22 (47n) というコンデンサを通ります。ここで直流をカットし、純粋な回転情報の「波」だけを通します。
- 【B】最初の増幅 (IC2)
- 三角マークの IC2(オペアンプ:μA739)に入ります。センサーからの信号は非常に小さいので、まずはここで扱いやすい大きさまで増幅します。
STEP 2:波形を整える(整形)セクション【C・D】
増幅された信号はまだ「なめらかな波(サイン波)」です。
これをデジタル的に扱いやすくするために「四角い波(パルス)」に変換します。
- 【C・D】シュミットトリガー回路 (Q3, Q4)
- Q3 と Q4 という2つのトランジスタ(BC107B)が見えますね。ここは、なめらかな波を**「ONかOFFか」のパルス信号**に変換する場所です。
- 回転速度(周波数)が、そのままパルスの数になります。
STEP 3:頭脳(比較・基準)セクション【E】
ここがこの回路の心臓部です。
- 【E】タイマーIC (IC1: NE555)
- 中央にある四角い箱 NE555 は、電子工作でも有名な超定番タイマーICです。
- ここでは、入ってきたパルス(回転数)に対して、「基準となる長さのパルス」を作り出します。
- 重要ポイント: 左下に S-SPEED という文字が見えますか? ここに繋がるスイッチや抵抗値を変えることで、テープスピード(High/Low)を切り替えています。もし速度がおかしい場合、この周辺の抵抗や接点を疑います。
STEP 4:筋肉(出力・駆動)セクション【F・G・H】
「今の回転速度」と「理想の速度」の誤差を修正し、実際にモーターへ電力を送るエリアです。
- 【F】平滑化 (TP1)
- パルス信号を、再びなめらかな電圧の変化(直流的な変動)に戻します。速度が速すぎれば電圧が変わり、遅すぎれば逆へ変わります。
- 【G】モータードライブ制御 (IC2)
- 再び IC2 が登場します(ICの中には2つの回路が入っているので、後半部分を使用)。ここで、モーターを「どれくらいの強さで回すべきか」の指令電圧を作ります。
- 【H】パワートランジスタ (Q2, Q5)
- 右端にある大きなトランジスタ Q2 (RCA411) と Q5。これが**「筋肉」**です。
- 指令を受けて、ACモーターへ流れる電流のバルブを開け締めします。
- ブリッジダイオード (D1):右端のひし形の中にダイオードが4つあるマーク。これは交流電源を直流に整流し、パワートランジスタへエネルギーを供給しています。
【エンジニアのための修理・点検ガイド】
この回路図が読めると、Revoxの故障診断がこう変わります。
- 「回転が安定しない(ワウフラッター)」場合
- 疑うべきは【E】と【F】の間にある電解コンデンサたちです。
- 図中の C19, C12, C21 (10μ, 1μ) などを見てください。「+」マークがついているこれらは電解コンデンサです。これらが経年劣化で容量抜けすると、NE555が正確な時間を測れなくなり、回転ムラが発生します。リキャップ(交換)の最優先箇所です。
- 「モーターが全く回らない」場合
- 右端の 【H】 周辺を見ます。パワートランジスタ Q2 がショート(破壊)していないか? ヒューズ(図にはないが電源ラインにあるはず)が飛んでいないか?
- 上部のライン(+20V)と下部のライン(0V)にちゃんと電圧が来ているかテスターで測ります。
- 「高速回転して暴走する」場合
- 【A】 の入力信号が途絶えている可能性があります。タコヘッドの断線や、最初の IC2 の故障により「回転していない」と誤認し、回路が「もっと回せ!」と全開命令を出している状態です。
このように、回路図は「左から右へ」物語のように流れています。
「センサー(入力)→ 整形 → 判断(555) → 駆動(出力)」
このブロックごとの役割さえ掴めれば、どのパーツがどんな仕事をしているか、手に取るように分かるはずです。
Revoxの回路図(キャプスタンモーター制御基板)に実際に登場している記号
【Revox回路図・解読キー (Schematic Key)】
■ 受動部品 (Passive Components)
------------------------------------------------------------
[ R ] 抵抗 (Resistor)
記号:ギザギザの線
役割:電流の制限、電圧の調整。回路の基本パーツ。
[ Trim ] 半固定抵抗 (Trimmer Resistor)
記号:抵抗マークに矢印が刺さっている (例: R11)
役割:ドライバーで回転速度を微調整するためのダイヤル。
[ C ] コンデンサ (Capacitor)
記号:平行な二本線
役割:交流信号を通し、直流をカットする。波形の整形。
[ C+ ] 電解コンデンサ (Electrolytic Capacitor)
記号:+マークや極性表示がある二本線 (例: C5, C18)
役割:電気を貯めるダム。経年劣化しやすいため修理の要所。
[ L ] コイル / タコヘッド (Inductor/Tacho)
記号:くるくると巻かれた線 (左端の入力部)
役割:磁気センサー。モーターの回転を電気信号に変える。
■ 能動部品 (Active Components)
------------------------------------------------------------
[ Q / NPN ] NPNトランジスタ
記号:丸の中に矢印が「外」を向いている (例: Q1, Q3)
役割:スイッチング動作。信号をON/OFFする。
[ Q / PNP ] PNPトランジスタ
記号:丸の中に矢印が「内」を向いている (例: Q5)
役割:電力制御。プラス側の電源をコントロールする。
[ D ] ダイオード (Diode)
記号:三角形の先端に一本線
役割:電気の一方通行バルブ。逆流を防ぐ。
[ Bridge ] ブリッジダイオード
記号:ひし形の中にダイオード記号がある (例: D1/B250)
役割:交流電源(AC)を直流(DC)に変換する整流器。
[ IC ] 集積回路 (Integrated Circuit)
記号:長方形の箱に足番号がある (例: NE555, IC2)
役割:回路の頭脳。この図ではタイマー制御や増幅を行う。
■ その他 (Others)
------------------------------------------------------------
[ TP ] テストポイント (Test Point)
記号:矢印や丸印 (例: TP1)
役割:メンテナンス時にテスターを当てるべき場所。
[ GND ] グランド (Ground / 0V)
記号:回路図の最下部にある共通線
役割:電圧の基準点(0V)。全ての電気の帰る場所。
copy
回路図を読むための「単位」の常識
記号の形を覚えたら、最後はその横に書いてある「数字とアルファベット」の意味を押さえましょう。
ここが分かると、「このコンデンサは低音を通すデカいやつだ」「この抵抗は微調整用の小さいやつだ」という規模感が瞬時にイメージできるようになります。
特に古い機材や海外の回路図では、独特な略記法が使われることもあります。
ここでは、今回のRevoxの図面でも使われている、オーディオ回路の「標準的な単位」を解説します。
1. 抵抗(Resistance)の単位:k と M
抵抗値は「水流をせき止める強さ」です。基本単位は
ΩΩ
copy
(オーム)ですが、回路図では
ΩΩ
copy
の記号は省略されることがほとんどです。
- 無印(数字のみ)
- 例:220
- →→ 220Ω220Ω
- 用途:LEDの電流制限や、出力部分など。比較的小さい抵抗。
- 例:220
- k(キロ)= 1,000倍
- 例:10k
- →→ 10,000Ω10,000Ω (10kΩ10kΩ)
- 音響機器で最も見る単位。 ライン入力や回路の信号ラインは、だいたいこの
- kΩkΩ 圏内で設計されています。
- 例:10k
- M(メガ)= 1,000,000倍
- 例:1M
- →→ 1,000,000Ω1,000,000Ω (1MΩ1MΩ)
- 用途:ギターアンプの入力や真空管回路など、「電気をほとんど流さず電圧だけ受け取る」ハイインピーダンスな場所に使われます。
- 例:1M
Tips: ヨーロッパの古い回路図(Revoxなど)では、小数点の見落としを防ぐために 4.7k を 4k7 と書くことがあります。「kが小数点の代わり」と覚えておきましょう。
2. コンデンサ(Capacitance)の単位:μ, n, p
コンデンサの容量は「電気を貯めるバケツの大きさ」です。基本単位は
FF
copy
(ファラド)ですが、これはデカすぎるため、以下の3つの「ミリミリ(小分け)単位」を使います。
- μ(マイクロ)=
- 10−610−6
-
- 例:47μ (
- 47μF47μF)
- 役割:大容量。 電源の平滑(ノイズ取り)や、信号の受け渡し(カップリング)に使われます。
- 特徴: 基本的に「電解コンデンサ」です。円筒形で大きく、寿命があります。低音を通す力持ちです。
- 例:47μ (
- n(ナノ)=
- 10−910−9
-
- 例:47n (
- 0.047μF0.047μF)
- 役割:中容量。 音質調整(EQ)や、ノイズフィルタによく使われます。
- 特徴: フィルムコンデンサなど。Revoxの図面にも 47n が頻出しますが、これは制御信号のタイミングを作る重要なサイズ感です。
- 例:47n (
- p(ピコ)=
- 10−1210−12
-
- 例:22p
- 役割:超小容量。 人間の耳には聞こえないような超高周波(ラジオ波など)の発振を止めるために使われます。
- 特徴: セラミックコンデンサなど。米粒のように小さいパーツです。
おわりに:電気の「地図」を手に入れたあなたへ
ここまで読んでいただき、ありがとうございます。
「電気」「回路」と聞いただけでアレルギー反応が出ていた方も、今は少し景色が変わって見えているのではないでしょうか。
- 水の流れでイメージし(第1章)
- 5つの主要パーツを知り(第2章)
- 左から右へ物語を追い(第3章)
- Revoxの制御回路を解読し(第4章)
- 記号と単位という言葉を覚えました(第5章)
これで、あなたはもう「音の通り道」が見えています。
録音エンジニアが回路図を読めるということは、単に修理ができるというだけではありません。
「なぜ、このマイクプリは音が太いのか?」
「なぜ、ここで歪みが起きるのか?」
そういった、これまで感覚で語っていた事象の「物理的な裏付け」が取れるようになるということです。
それは必ず、あなたの録音技術やミックスの判断を、より確信に満ちたものに変えてくれるはずです。
今夜はぜひ、あなたのお気に入りの機材の型番に「Schematic」と付けて検索してみてください。